Analog Devices Inc. ADRF6650 Dual-Abwärtswandler
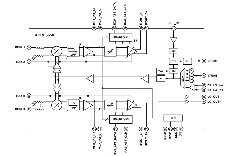
Die Analog Devices Inc. ADRF6650 Dual-Abwärtswandler enthalten Dual-Mischer, Dual-Digital-geschaltete Dämpfer, Dual-Digital-Verstärker mit variabler Gain, eine Phasenregelschleife (PLL) und spannungsgesteuerte Oszillatoren (VCOs). Darüber hinaus enthält der ADRF6650 zwei Funkfrequenz(HF)-Baluns, eine serielle Gain-Steuerung (SGC) und schnelle Freigabeeingänge für den Betrieb des Zeitteilungs-Duplex (TDD).Die On-chip-HF-Baluns ermöglichen den ADRF6650 Dual-Abwärtswandlern von ADI, 50 Ω terminierte HF-Eingänge zu unterstützen. Der integrierte passive Mischer bietet eine hochlineare Abwärtswandlung für ein 200-MHz-Schiebe-Zwischenfrequenzfenster (ZF). Der ADRF6650 verwendet lokale Breitband-Quadratwellen-Begrenzungs-Oszillator-Verstärker (LO), um eine HF-Bandbreite von 450 MHz bis 2.700 MHz zu erzielen. Der Verstärker ermöglicht im Gegensatz zu herkömmlichen Schmalband-Sinuswellen-LO-Verstärkerlösungen, dass der LO entweder oberhalb oder unterhalb des HF-Eingangs über eine große Bandbreite angelegt wird.
Der ADRF6650 ist in einem fortschrittlichen bipolaren Siliziumgermanium(SiGe)-Prozess mit komplementären Metalloxid-Halbleitern (BiCMOS) aufgebaut. Das Bauteil ist in einem RoHS-konformen 56-Pin-lead-frame-chip-scale-Gehäuse (LFCSP) von 8 mm × 8 mm mit einem freiliegenden Pad verfügbar. Die Leistung ist für den Paddel-Temperaturbereich von -40 °C bis +105 °C spezifiziert.
Merkmale
- Dual-Abwärtswandler mit integrierter Fraktional-N-PLL/-VCO
- Kontinuierliche HF: 450 MHz bis 2.700 MHz
- High-Side- oder Low-Side-Injektions-LO-Frequenz: 450 MHz bis 2.900 MHz
- Gain-Regelungsbereich: 43 dB
- Verstärkungsregelung mit Auf/Ab und SPI
- Integrierter HF-Balun für unsymmetrische 50-Ω-Eingänge
- 3,3 V und 5 V Stromversorgung
- 56-Pin-LFCSP-Gehäuse von 8 mm × 8 mm
Applikationen
- Multiband-/Multistandard-Diversity-Empfänger für Mobilfunkbasisstationen
- Breitband-Funk-Link-Diversity-Abwärtswandler
- Multimodus-Mobilfunk-Extender und Picozellen
FUNKTIONALES BLOCKDIAGRAMM
