Analog Devices Inc. ADRF5030-EVALZ Evaluierungsboard
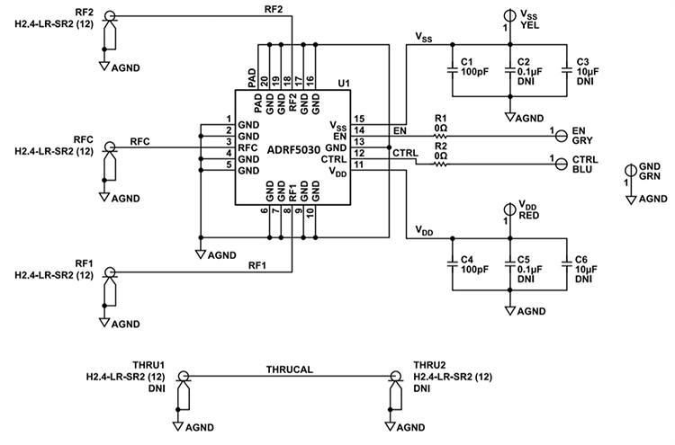
Das ADRF5030-EVALZ Evaluierungsboard von Analog Devices Inc. ist zur Evaluierung der Funktionen und des Betriebsverhaltens des ADRF5030 SPDT-Schalters (Single-Pole-Double-Throw) ausgelegt. Das ADRF5030-EVALZ ist ein anschlussfähiges Board, das mit dem ADRF5030 und der Applikationsschaltung bestückt ist. Alle Komponenten werden auf der Primärseite des Evaluierungsboards platziert. Das vollständig bestückte ADRF5030-EVALZ bietet eine einfache Verbindung zu Testgeräten und eine Durchgangsleitung zur Kalibrierung.Der ADRF5030 von Analog Devices ist ein nicht reflektierender Schalter, der mit dem SOI-Verfahren (Silicon-On-Insulator) hergestellt wird. Der ADRF5030 wird von 100 MHz bis 20 GHz mit einer Einfügungsdämpfung von weniger als 1,2 dB und einer Isolierung von höher als 45 dB betrieben. Der Schalter hat eine HF-Eingangsstrombelastbarkeit von 33 dBm (Durchschnitt/36 dBm max.) für sowohl RFC als auch RFx über Pfade, Anschlusspfade und Hot-Switching für RFC- und RFx-Anschlüsse. Der ADRF5030 wird mit Dual-Versorgungsspannungen von ±3,3 V betrieben und verwendet eine Steuerung, die mit CMOS (Complementary Metal-Oxide Semiconductor) und LVTTL (Low-Voltage Transistor-to-Transistor Logic) kompatibel ist.
Merkmale
- Vollständig bestücktes Evaluierungsboard für den ADRF5030
- Einfache Verbindung zu Testgeräten
- Durchlassleitung für Kalibrierung
Applikationen
- Test-Messgeräte
- Militärfunkgeräte, Radargeräte, elektronische Schutzsysteme (ECMs)
- Mikrowellenfunkgeräte und VSATs (Very Small Aperture Terminals)
Erforderliche Ausrüstung
- DC-Netzteile
- Netzwerkanalysator
Schaltschema
Veröffentlichungsdatum: 2024-08-30
| Aktualisiert: 2025-03-10
