Analog Devices / Maxim Integrated ADPL86610/ADPL86611/ADPL86612 Strombegrenzer
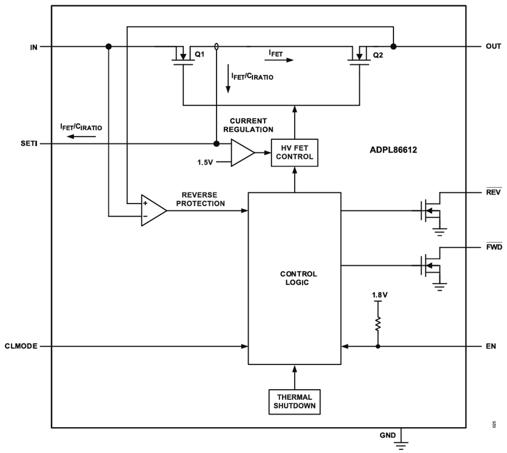
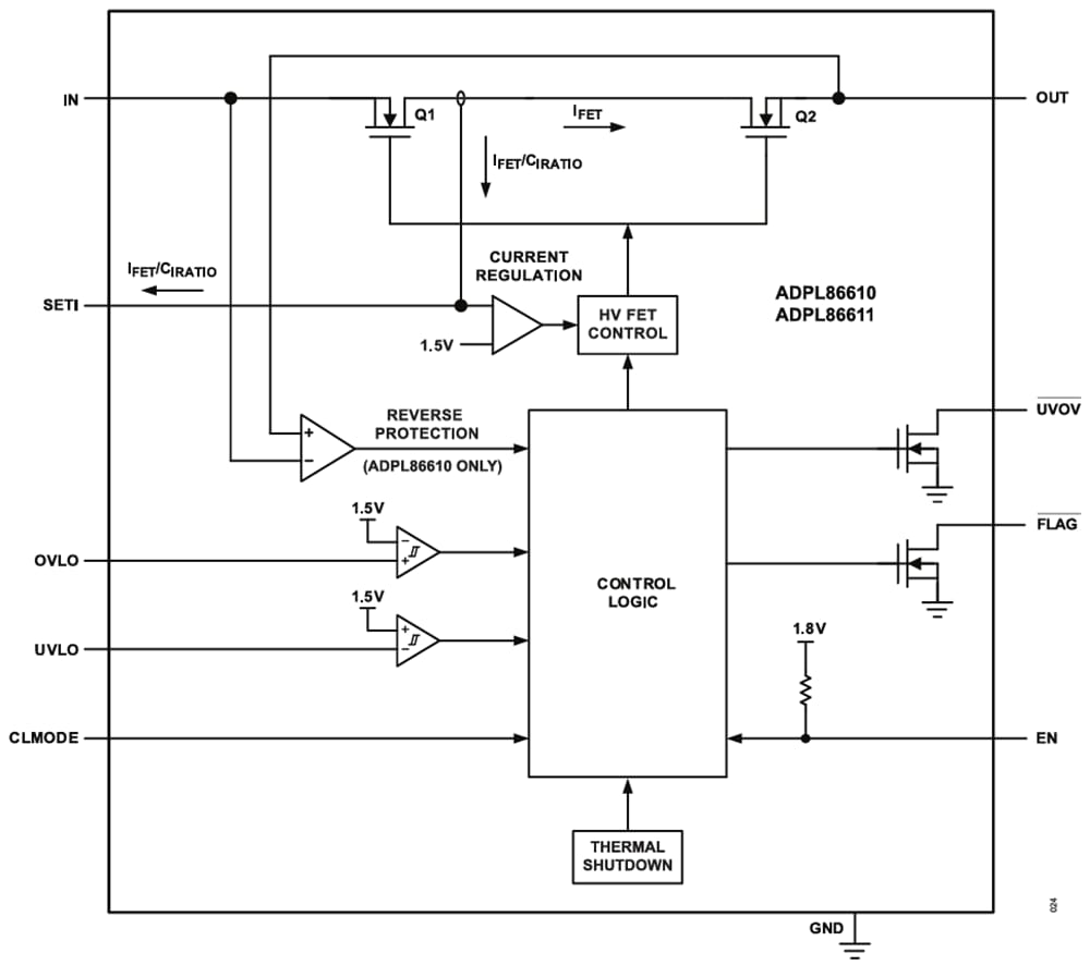
Analog Devices ADPL86610/ADPL86611/ADPL86612 Strombegrenzer sind eine Baureihe von einstellbarem Überspannungs- und Überstrom- Schutz- Bauteilen, die ideal zum Schutz von Systemen vor positiven und negativen Eingangsspannung Fehlern bis zu +60 V und -65 V geeignet sind und über niedrige 1,42 Ω (typische) RON FETs verfügen.Der einstellbare Eingangs-Überspannungsschutzbereich zwischen 5,5 V und 60 V und der einstellbare Eingangsunterspannungsschutzbereich liegt zwischen 4,5 V und 59 V. Die Schwellenwerte für die Überspannungssperre (OVLO) und die Unterspannungssperre (UVLO) werden mithilfe externer Widerstände eingestellt. Darüber hinaus bieten die Bauteile eine interne Unterspannungsschwelle am Eingang bei 4,2 V (typisch).
Die Bauteile verfügen über einen programmierbaren Strombegrenzungsschutz bis zu 250 mA; dadurch wird der Einschaltstrom beim Start und beim Laden großer Kondensatoren am Ausgang kontrolliert. Der Schwellenwert für die Strombegrenzung wird programmiert, indem ein Widerstand von dem SETI-Pin zu GND verbunden wird. Wenn der Gerätestrom den programmierten Schwellenwert erreicht, verhindert das Gerät einen weiteren Anstieg des Stroms durch Modulation des Widerstands des Feldeffekt-Transistors (FET). Die Bauteile können so programmiert werden, dass sie unter Strombegrenzungsbedingungen in drei Modi arbeiten: Autoretry, Continuous oder Latch-off. Die am SETI-Pin anliegende Spannung ist proportional zum momentanen Strom, der durch das Gerät fließt, und wird von einem Analog-Digital- Wechselrichter (ADC) erfasst.
Bei Analog Devices blockieren ADPL86610 und ADPL86612 den Stromfluss in umgekehrter Richtung (d. h. von OUT nach IN), während ADPL86611 dies zulässt. Die Bauteile verfügen über einen Übertemperaturschutz gegen übermäßige Verlustleistung. Die Bauteile sind in einem kleinen, 10-poligen TDFN-EP-Gehäuse (3 mm x 3 mm) erhältlich. Die Bauteile arbeiten im erweiterten Temperaturbereich von -40 °C bis +125 °C.
Merkmale
- Robuster Schutz reduziert Ausfallzeiten des Systems
- Breiter Eingangsspannungsbereich von +4,5 V bis +60 V
- Hot-Plug-fähig ohne Transientenspannungs-Suppressor (TVS) bis zu einer Eingangsspannung von 35 V
- Negative Eingabetoleranz für -65 V
- Geringer 1,42 Ω (typ.) RON
- Rückstrom-Sperrschutz
- Thermischer Überlastschutz
- Erweiterter Temperaturbereich von -40 °C bis +125 °C
- ADPL86610 ermöglicht einen OV-, UV- und Sperrspannungsschutz
- ADPL86611 ermöglicht einen OV- und UV-Schutz
- ADPL86612 ermöglicht einen Sperrspannungsschutz
- Sparen Sie Platinenplatz und reduzieren Sie die Anzahl der externen Bauteile (BOM)
- 10-poliges, 3 mm x 3 mm, dünnes Dual-Flat-No-Leads (TDFN-EP)-Gehäuse
- Integrierte FETs
- Flexible Designoptionen ermöglichen die Wiederverwendung und reduzieren die Neuqualifizierung
- Einstellbare OVLO- und UVLO-Schwellenwerte
- Programmierbarer Vorwärtsstrombegrenzer
- 10 mA bis 20 mA mit einer Genauigkeit von ±6 % über den gesamten Temperaturbereich
- 20 mA bis 250 mA mit einer Genauigkeit von ±5 % über den gesamten Temperaturbereich
- Programmierbarer Überstrom- Defekt (automatische Wiederholung, kontinuierlicher Betrieb und Modi)
- Reibungslose Stromübergänge
Applikationen
- Sensorsysteme
- Zustandsüberwachung
- Werkssensoren
- Prozess-Messgeräte
- Wiege- und Dosiersysteme
- Industrieapplikationen wie z. B. programmierbare Logikschaltungs- Steuerungen (SPS), Netzwerksteuerungsmodule und batteriebetriebene Module
ADPL86610/ADPL86611 Funktionsdiagramm
ADPL86612 Funktionsdiagramm
