Analog Devices Inc. ADPL16000 DC/DC-Wandler
Analog Devices Inc. ADPL16000 DC/DC-Wandler sind synchrone Hochspannungs-DC/DC-Wandler mit hohem Wirkungsgrad und integrierten MOSFETs. Diese Abwärtswandler werden in einem großen Eingangsspannungsbereich von 4,5 V bis 60 V betrieben. Die ADPL16000 Wandler können bis zu 400 mA liefern und Ausgangsspannungen von 0,9 V bis 0,89 x Vin erzeugen. Diese DC/DC-Wandler verfügen über die Flexibilität zur Unterstützung mehrerer Schienen in einem System und arbeiten zuverlässig in widrigen Industrieumgebungen. Die Bauteile verwenden eine Spitzenstrommodus-Steuerungsarchitektur mit einem MODE-Pin, der für den Betrieb des Bauteils in der Pulsweitenmodulation (PWM) oder Pulsfrequenzmodulation (PFM) verwendet wird. Diese Wandler sind in einem kompakten 8-Pin-TDFN-CU-Gehäuse von 2 mm x 2 mm erhältlich. Die ADPL16000 Wandler eignen sich hervorragend für Industriesensoren, 4 mA- bis 20 mA-Stromschleifen, HLK- und Gebäudesteuerung, Hochspannungs-LDO-Ersatz und Universal-Punktlast (POL).Merkmale
- Macht externe Komponenten überflüssig und verringert die Gesamtkosten:
- Kein synchroner Schottky-Betrieb für einen hohen Wirkungsgrad und reduzierte Kosten
- Interne Kompensation
- Interner Rückkopplungsteiler für feste 3,3-V- und 5-V-Ausgangsspannungen
- Interner Soft-Start
- Vollkeramikkondensatoren und ultra-kompaktes Layout
- Flexibilität zur Unterstützung mehrerer Schienen in einem System:
- 4,5 V bis 60 V Eingangsspannungsbereich
- Feste Ausgangsspannungsoptionen von 3,3 V- und 5 V
- Einstellbare Ausgangsspannungsoption: 0,9 V bis 0,89 x VIN
- Liefert bis zu 400 mAA Laststrom
- Zwischen PFM- und erzwungenen PWM-Modi konfigurierbar
- Reduziert die Verlustleistung:
- Spitzenwirkungsgrad von 92 %
- PFM-Funktion für hohen Wirkungsgrad bei niedriger Last
- 2,2 µA typischer Abschaltstrom
- Arbeitet zuverlässig in widrigen Industrieumgebungen:
- Hiccup-Modus-Strombegrenzung und automatische Startwiederholung
- Eingebaute Ausgangsspannungsüberwachung mit Open-Drain-Pin
- Programmierbarer EN/UVLO-Schwellenwert
- Monotoner Start im vorgespannten Ausgang
- Übertemperaturschutz
- Umgebungstemperaturbereich von -40 °C bis 125 °C und Sperrschichttemperaturbereich von -40 °C bis 150 °C
- Konform mit CISPR32 (EN55032) Klasse B leitungsgebundene und abgestrahlte Emissionen
Applikationen
- Industriesensoren
- 4 mA bis 20 mA Stromschleifen
- HVAC und Gebäudeautomation
- Hochspannungs-LDO-Ersatz
- Universal-Punktlast (POL)
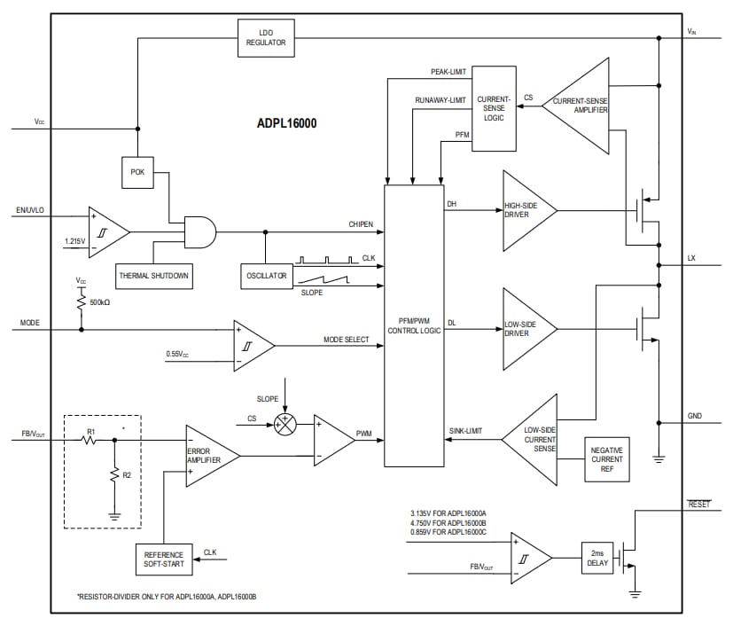
Blockdiagramm
Applikationsdiagramm und Wirkungsgrad im Vergleich zu Laststrom
Veröffentlichungsdatum: 2024-07-24
| Aktualisiert: 2024-08-22
