Analog Devices / Maxim Integrated ADPL12006EVKIT Development Tool

Das Development Tool ADPL12006EVKIT von Analog Devices / Maxim Integrated wurde zur Evaluierung des ADPL12005/ADPL12006 entwickelt, einem synchronen Abwärtswandler mit 20μA Ruhestrom. Dieses Evaluierungskit wird mit installiertem  ADPL12006AFOB+ (1,5 MHz, einstellbarer Ausgang) sowie verschiedenen Testpunkten und Steckbrücken zur Evaluierung geliefert. Das ADPL12006EVKIT wurde entwickelt, um bis zu 6 A bei einer Eingangsspannung von 3 V bis 20 V zu liefern. Die Ausgangsspannung dieses Kits ist fest eingestellt und lässt sich mit minimalen Änderungen an den Komponenten leicht konfigurieren. Das ADPL12006EVKIT eignet sich ideal für die Fabrikautomation, Punktlast-DC/DC-Wandler (PoL), verteilte Gleichstromversorgungssysteme, Kommunikationsinfrastruktur sowie Test- und Messanwendungen.

Merkmale

  • Eingangsversorgung im Bereich von 3 V bis 20 V
  • Einstellbarer Ausgangsspannungsbereich: 0,8 V und 10 V
  • Liefert bis zu 6 A Ausgangsstrom
  • Eingang für Frequenzsynchronisierung
  • Eingangsfreigabe
  • Spannungsüberwachung per PGOOD-Ausgang verfügbar
  • Bewährtes PCB-Layout
  • Vollständig montiert und getestet

Applikationen

  • Fabrikautomatisierung
  • Punktlast (PoL)
  • Verteilte DC-Leistungssysteme
  • Kommunikationsinfrastruktur
  • Prüf- und Messverfahren

Erforderliche Ausrüstung

  • ADPL12006 Evaluierungskit
  • 20 V, 6-A-Stromversorgung (PS)
  • Geeignete ohmsche Last oder eine elektronische Last, die 6 A senken kann
  • Digitales Multimeter (DMM)
  • Oszilloskop

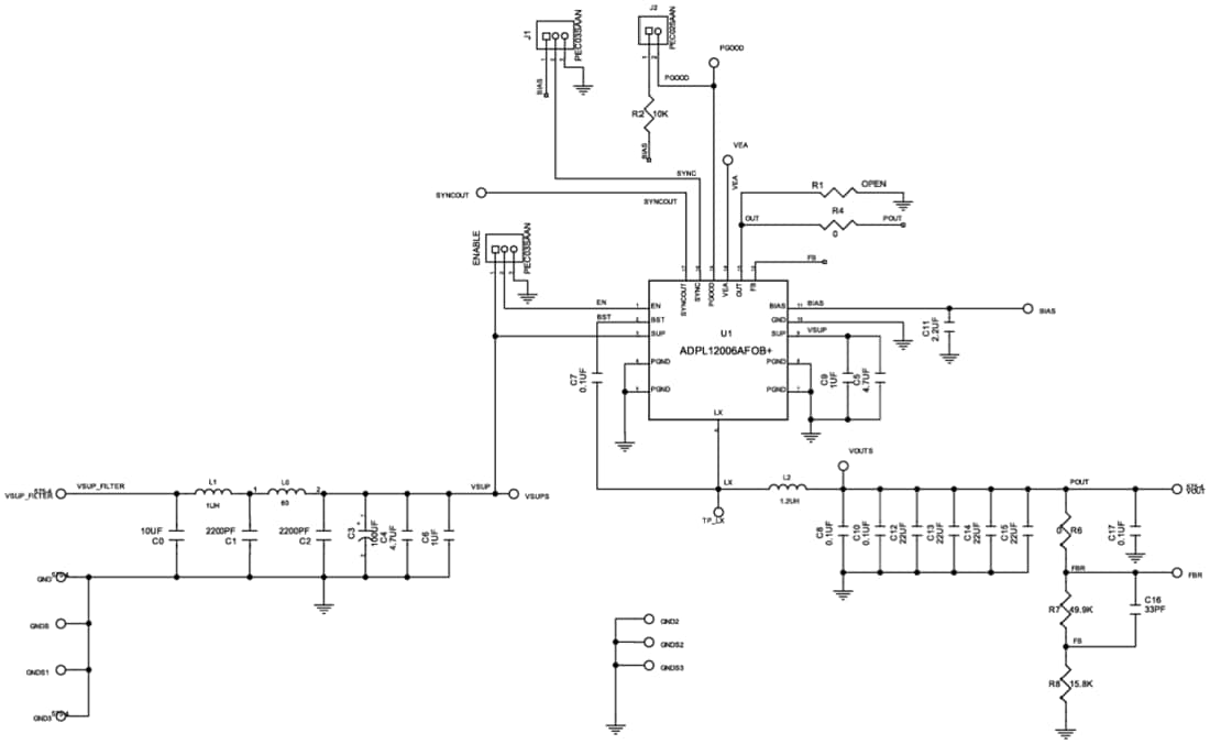
Schaltschema

Schaltplan - Analog Devices / Maxim Integrated ADPL12006EVKIT Development Tool
Veröffentlichungsdatum: 2025-09-11 | Aktualisiert: 2025-10-03