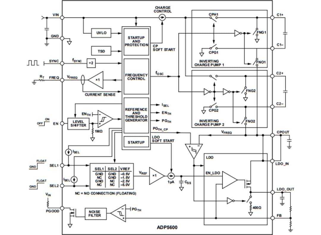
Analog Devices Inc. ADP5600 Verschachtelte invertierende Ladungspumpe
Die verschachtelte invertierende Ladungspumpe ADP5600 von Analog Devices Inc. verfügt über zwei Ladungspumpenblöcke, die verschachtelt arbeiten. Die Verschachtelung ermöglicht eine deutlich reduzierte Eingangs- und Ausgangsspannungswelligkeit, ohne den Wirkungsgrad, den Ausgangswiderstand oder die Benutzerfreundlichkeit im Vergleich zu Induktivitäts-basierten Lösungen zu beeinträchtigen. Darüber hinaus enthält die ADP5600 einen negativen LDO-Regler (Low-Dropout-Linearregler), der die Ausgangsspannung steuert und Niederfrequenz-Störsignale ausfiltert.Die Ladungspumpe ADP5600 wird über eine Widerstandsprogrammierung oder eine externe Taktsynchronisierung mit einem Schaltfrequenzbereich von 100 kHz bis 1 MHz betrieben. Der Betrieb bei einer höheren Schaltfrequenz ermöglicht die Verwendung von kleinen Eingangs-, Ausgangs- und Flykondensatoren. Um die hohe Schaltfrequenz mit internen Feldeffekt-Transistoren (FETs) zu kombinieren, bietet die Kompensation und der Soft-Start eine erstklassige Gesamtlösungsgröße für die negative Schienenerzeugung.
Der ADP5600 verfügt außerdem über einen umfassenden Fehlerschutz für robuste Applikationen. Diese Schutzfunktionen umfassen Überlastschutz, Flykondensator-Kurzschluss-Sicherung, Unterspannungssperre (UVLO) und thermische Abschaltung. Für eine einfache Sequenzierung verfügt der ADP5600 über einen Power-Good-Pin.
Der integrierte LDO der ADP5600 verwendet eine fortschrittliche proprietäre Architektur, um eine hohe Versorgungsspannungsunterdrückung zu bieten. Darüber hinaus wird ein annehmbares Leitungs-/Last-Einschwingverhalten mit nur einem kleinen 2,2-μF-Keramik-Ausgangskondensator erzielt. Der Ausgang kann über die SEL1- und SEL2-Pins auf eine von vier festen Ausgangsspannungen konfiguriert werden. Dieser Ausgang ist über einen externen Rückkopplungsteiler von -0,505 V bis -VIN +0,5 V einstellbar.
Die verschachtelte invertierende Ladungspumpe ADP5600 von Analog Devices Inc. wird in einem LFCSP16-Gehäuse mit den Abmessungen 4 mm x 4 mm angeboten und verfügt über einen großen Betriebstemperaturbereich von -40 °C bis +125 °C.
Merkmale
- Eingangsspannung: 2,7 V bis 16 V
- Maximaler Ausgangsstrom: 100 mA
- Integrierte Leistungs-MOSFETs
- Vier LDO-wählbare Ausgangsspannungsoptionen (-0,505 V, -1,5 V, -2,5 V und -5 V)
- Einstellbarer Ausgangsspannungsbereich: -0,505 V bis -VIN + 0,5 V
- Programmierbarer Schaltfrequenzbereich: 100 kHz bis 1 MHz Ladungspumpen
- Frequenzsynchronisierung über den SYNC-Pin
- Power-Good und Präzisionsfreigabe
- Interner Soft-Start
- Überlastschutz und Kurzschluss-Sicherung am Ausgang
- Ladungspumpen-Flykondensator-Kurzschluss-Sicherung
- Integrierter LDO-Ausgangsentladungswiderstand
- Betriebstemperaturbereich: -40 °C bis +125 °C
- LFCSP16-Gehäuse: 4 mm x 4 mm
- RoHS-konform
Applikationen
- Batteriebetriebene Geräte
- Analoge Signalverarbeitung
- Telekommunikation
- Industrieautomatisierung
- Medizinische Geräte
- Unterhaltungselektronik
- Datenerfassungssysteme
Typische Applikations-Schaltungen
Blockdiagramm
Gehäuseabmessungen
