Analog Devices Inc. Analog Devices ADP5301 Abwärtsregler mit hoher Effizienz und sehr geringem Stromverbrauch
Der Analog Devices ADP5301 zeichnet sich durch hohe Effizienz sowie einen sehr niedrigen Ruhestrom von nur 180nA aus, um den Ausgang bei Leerlauf zu regeln. Die ADP5301 Regler arbeiten beim Hochlaufen mit einem Eingangsspannungsbereich von 2,15V bis 6,50V und ermöglichen die Verwendung von mehreren Alkaline- oder NiMH-, Li-Ion-Zellen oder anderen Stromquellen. Die Ausgangsspannung ist von 0,8V bis 5,0V mit einem externen VID-Widerstand und einer Werkssicherung einstellbar. Die Gesamtlösung erfordert nur vier kleine externe Komponenten. Der Regler im Hysterese-Modus erzielt einen ausgezeichneten Wirkungsgrad bei einer Leistung von weniger als 1mW und bietet bis zu 50mA Ausgangsstrom. Der Regler im PWM-Modus bietet eine niedrigere Ausgangsrestwelligkeit und liefert bis zu 500mA Ausgangsstrom. Die flexible Konfigurationsfähigkeit während des Gerätebetriebs ermöglicht ein sehr effizientes Energiemanagement, um sowohl die längste Akkulaufzeit als auch ein niedriges Systemrauschen zu ermöglichen.Analog Devices offers the ADP5301-EVALZ evaluation board to help designers access the features of the ADP5301 regulators.
Merkmale
- Input start-up voltage range: 2.15V to 6.50V
- Operates down to 2.00V voltage
- Ultralow 180nA quiescent current with no load
- Selectable output voltage of 1.2V to 3.6V or 0.8V to 5.0V
- 1.5% output accuracy over the full temperature range in PWM mode
- Selectable hysteresis mode or PWM operation mode
- Output current
- Up to 50mA in hysteresis mode
- Up to 500mA in PWM mode
- VOUTOK flag monitors the output voltage
- 100% duty cycle operation mode
- 2MHz switching frequency with optional synchronization input from 1.2MHz to 2.5MHz
- Quick output discharge (QOD) option
- UVLO, OCP, and TSD protection
- 9-ball, 1.65 mm × 1.87 mm WLCSP
Applikationen
- Energy (gas and water) metering
- Portable and battery-powered equipment
- Medical applications
- Keep-alive power supplies
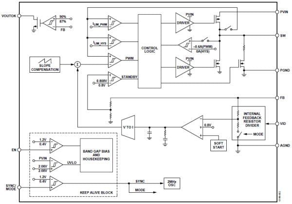
Block Diagram
Veröffentlichungsdatum: 2015-08-28
| Aktualisiert: 2022-03-11
