Analog Devices Inc. ADP1972 Abwärts-/Aufwärts-PWM-Controller
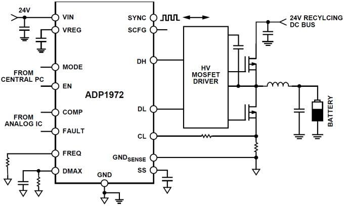
Der Analog Device ADP1972 Abwärts-/Aufwärts-PWM-Controller ist eine konstante Frequenz-, Spannungsmodus-, Pulsweitenmodulations (PWM)-Steuerung für Buck oder Boost, DC-zu-DC und asynchrone Anwendungen. Der ADP1972 ist zur Verwendung in asynchronen Stromtestanwendungen mit einem externen Hochspannungs-Feldeffekttransistor (FET), Halbbrückentreiber und einer externen Steuereinrichtung wie der AD8450 ausgelegt. Das asynchrone Gerät arbeitet im Batterielademodus als Abwärtswandler und im Kreislaufmodus als Aufwärtswandler, um Energie für den Eingang-Bus zu recyceln. Der ADP1972 Hochspannungs-, VIN Versorgungskontakt kann einer maximalen Betriebsspannung von 60 V widerstehen und reduziert den Bedarf an zusätzlichen Systemversorgungsspannungen. Der ADP1972 hat integrierte Eigenschaften wie Präzisionsfreigabe, wählbare Kontakte für Abwärts- oder Aufwärtsbetrieb, interne und externe Synchronisationssteuerung mit programmierbarer Phasenverschiebung, programmierbares maximales Tastverhältnis und programmierbare Spitzenstrombegrenzung.The asynchronous device operates as a buck converter in battery charge mode and operates as a boost converter in recycle mode to recycle energy to the input bus. The ADP1972 high-voltage, VIN supply pin can withstand a maximum operating voltage of 60V and reduces the need for additional system supply voltages.
The ADP1972 has integrated features such as precision enable, pin selective buck or boost mode operation, internal and external synchronization control with programmable phase shift, programmable maximum duty cycle, and programmable peak hiccup current limit.
Merkmale
- Input voltage range: 6V to 60V
- On-board 5V low dropout regulator
- Selective buck or boost mode
- Excellent PWM linearity with high amplitude PWM sawtooth 4.0Vp-p
- FAULT input compatible with AD8450
- COMP input compatible with AD8450
- Adjustable frequency from 50kHz to 300kHz
- Synchronization output or input with adjustable phase shift
- Programmable maximum duty cycle
- 98% Maximum internal duty cycle
- Programmable soft start
- Peak hiccup current limit protection
- Input voltage UVLO protection
- TSD protection
- 16-lead TSSOP
Applikationen
- PWM battery test systems with recycle capability including hybrid vehicles, PCs, and camera batteries
- Compatible with AD8450 constant voltage (CV) and constant current (CC) monitors
Typical Application Circuit
Videos
Development Tool
Veröffentlichungsdatum: 2014-04-15
| Aktualisiert: 2025-02-05
