Analog Devices Inc. ADM3055E/ADM3057E Isolierte CAN-Transceiver

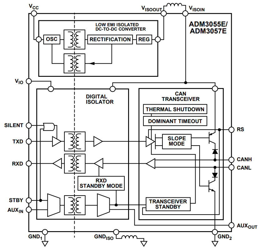
ADI ADM3055E/ADM3057E Signal- und Leistungs-isolierte CAN-Transceiver sind 5 kVrms und 3 kVrms isolierte Physical-Layer-CAN-(Controller Area Network)-Transceiver mit integrierten isolierten DC/DC-Wandlern. Die ADM3055E/ADM3057E sind zu Datenraten bis zu 12 MBit/s fähig. Die Bauteile verwenden die iCoupler®-Technologie, um einen Dreikanal-Isolator, einen CAN-Transceiver und einen isoPower® DC/DC-Wandler von Analog Devices in einem einzigen SMD-SOIC-Gehäuse (Small Outline Integrated Circuit, SOIC) unterzubringen. Die CAN-Transceiver werden mit einer einzelnen 5V-Versorgung betrieben und erzielen dadurch eine vollständig isolierte Lösung für CAN und CAN-FD. Die Bauteile bieten eine vollständige Isolierung zwischen dem CAN-Controller und Physical-Layer-Bus.

Die ADM3055E bieten eine RMS-Isolationsspannung von 5 kV, einen Überspannungstest von 10 kV sowie eine Kriech- und Luftstrecke von 8,3 mm, um sicherzustellen, dass das Bauteil die Anforderungen für die Applikations-verstärkte Isolierung erfüllt. Der ADM3057E verfügt über eine Isolationsspannung von 3 kVrms und eine Kriechstrecke von 7,8 mm in einem breiten 20-Pin-SOIC-Gehäuse. Die ADM3055E/ADM3057E Transceiver sind über einen Industrie-Temperaturbereich von −40 °C bis +105 °C vollständig spezifiziert.

Merkmale

  • 3 kVrms Signal- und Leistungs-isolierter CAN-Transceiver
  • isoPower-integrierte isolierte DC-DC-Wandler
  • VIO-Pin für Logikzustände von 1,7 V bis 5,5 V
  • ISO 11898-2:2016-konform (CAN FD)
  • Datenraten von bis zu 12 MBit/s für CAN-FD
  • Niedrige maximale Schleifen-Ausbreitungsverzögerung: 150 ns
  • Erweiterter Gleichtaktbereich: ±25 V
  • Busfehlerschutz: ±40 V an CANH- und CANL-Pins
  • Geringer Stromverbrauch im Standby-Modus unterstützt ferngesteuerte Aktivierungsanfrage
  • Zusätzlich isoliertes Signal für die Steuerung (wie z. B. Terminierungsschalter)
  • Erfüllt die Anforderungen von EN 55022 Klasse B um 6 dB
  • Steigungssteuerung für reduzierte EMI-Strahlung
  • Kriech- und Luftstrecke: mind. 7,8 mm mit 20-Pin-SOIC_W
  • Hohe flüchtige Gleichtaktsicherheit: >75 kV/μs
  • Industrieller Betriebstemperaturbereich: -40 °C bis +105 °C

Applikationen

  • CANOpen, DeviceNet und weitere CAN-Bus-Applikationen
  • Industrieautomatisierung
  • Prozess- und Gebäudesteuerung
  • Transport und Infrastruktur

Blockdiagramm

Blockdiagramm - Analog Devices Inc. ADM3055E/ADM3057E Isolierte CAN-Transceiver

Development Tools

Analog Devices EVAL-ADM3055E-ARDZ Evaluation Board is an Arduino Uno compatible Shield for an isolated Controller Area Network with a flexible data rate (CAN FD) communications port.

Veröffentlichungsdatum: 2018-12-19 | Aktualisiert: 2025-03-04