Analog Devices Inc. ADM1270 Hochspannungs-Eingangsschutzeinrichtung
Die Analog Devices ADM1270 Hochspannungs-Eingangsschutzeinrichtung ist eine strombegrenzende Steuerung, die eine Schutzbegrenzung für Einschaltstrom und Überstrom für modulare oder batteriegespeiste Systeme bietet. Wenn Leiterplatten in eine stromführende Rückwandplatine eingebracht werden, ziehen die entladenen Umgehungskondensatoren eine große Menge des transienten Stroms vom Leistungsbus der Rückwandplatine, während sie laden. Diese transiente Ströme können irreparable Schäden an den Steckverbinder-Kontakten verursachen sowie zu Leistungsabfall in der Versorgung der Rückwandplatine führen, die andere Platinen im System zurücksetzen können. Die ADI ADM1270 wurde entwickelt, um Einschaltstrom zu steuern, wenn das System über einen externen p-Kanal-Feldeffekttransistor (FET) eingeschaltet wird. Um das System vor einer Eingangsversorgung mit umgekehrter Polarität zu schützen, ist eine Vorrichtung vorhanden, die einen zusätzlichen p-Kanal-FET steuert. Diese Funktion verhindert, dass Umkehrstrom im Falle eines Anschlusses mit umgekehrter Polarität fließt, der wiederum die Last oder die ADM1270 beschädigen könnte.Merkmale
- Controls supply voltages from 4V to 60V
- Gate drive for low voltage drop reverse supply protection
- Gate drive for P-channel FETs
- Inrush current limiting control
- Adjustable current limit
- Foldback current limiting
- Automatic retry or latch-off on current fault
- Programmable current-limit timer for SOA
- Power-good and fault outputs
- Analog undervoltage (UV) and overvoltage (OV) protection
Applikationen
- FPGA-based jitter attenuators and low jitter PLLs
- Industrial modules
- Battery-powered / portable instrumentation
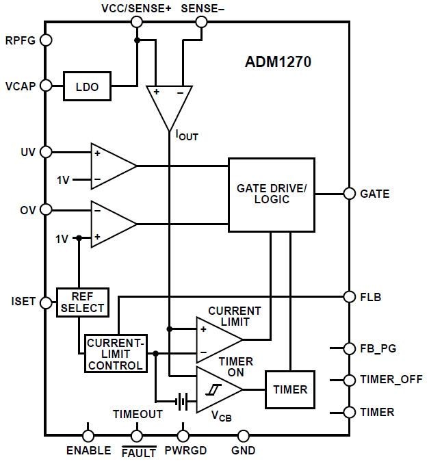
Block Diagram
Development Tools
Veröffentlichungsdatum: 2015-01-14
| Aktualisiert: 2022-03-11
