Analog Devices Inc. ADL8140 Rauscharmer Verstärker
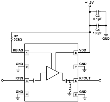
Der rauscharme Verstärker (LNA) ADL8140 von Analog Devices Inc. arbeitet im Frequenzbereich von 10 GHz bis 18 GHz. Dieser Verstärker verfügt über einen nominalen Ruhestrom (IDQ), der ab einer Versorgungsspannung von 1,5 V (VDD) auf 35 mA eingestellt werden kann. Der ADL8140 Verstärker verfügt außerdem über AC-gekoppelte und intern auf 50 Ω abgestimmte Ein-/Ausgänge. Dieser Verstärker ist RoHS-konform und wird in einem 2 mm x 2 mm 8-lead frame Chip scale LFCSP-Gehäuse geliefert. Typische Anwendungen sind Satellitenkommunikation, Radar und Telekommunikation.Merkmale
- LNA mit eigener Vorspannung und einfacher positiver Versorgung
- Über einen Widerstand einstellbarer Bias-Strom
- Intern abgestimmt und AC-gekoppelt
- 10 GHz bis 18 GHz Frequenzbereich
- Rauschfaktor: 1 dB von 12 GHz bis 15 GHz
- Verstärkung: 27,5 dB von 12 GHz bis 15 GHz
- RoHS-konform
- 2 mm x 2 mm 8-lead LFCSP-Gehäuse
Applikationen
- Satellitenkommunikationssysteme
- Radar
- Telekommunikation
Funktionales Blockdiagramm
Schaltplan für typische Anwendungen
Vereinfachtes schematisches Diagramm
Maßbild
Veröffentlichungsdatum: 2024-10-31
| Aktualisiert: 2025-05-30
