Analog Devices Inc. Evaluierungsboard für den ADL8104
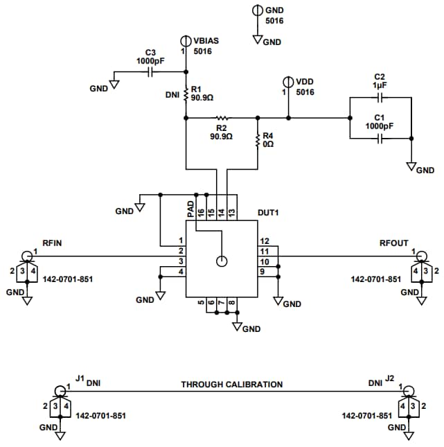
Das Analog Devices Inc. Evaluierungsboard für den ADL8104 besteht aus einer 4-lagigen Leiterplatte (PCB) mit einer Dicke von 10 mils (0,254 mm) einem Rogers 4350B, einem Isola 370HR und einer Kupferverkleidung, was eine Nenndicke von 62 mils (1,575 mm) ergibt. Die RFIN- und RFOUT-Anschlüsse auf dem ADL8104-EVALZ sind mit Koaxialbuchsen von 3,5 mm bestückt. Die entsprechenden HF-Spuren verfügen über eine Wellenimpedanz von 50 Ω. Das ADL8104-EVALZ ist mit Bauelementen bestückt, die sich für den Einsatz über den gesamten Betriebstemperaturbereich von -40 °C bis +85 °C des ADL8104 eignen. Zur Kalibrierung der Board-Spurverluste wird ein Durchgangskalibrierungspfad zwischen den J1- und J2-Steckverbindern bereitgestellt. J1 und J2 müssen mit HF-Steckverbindern bestückt sein, um sie über den Kalibrierungspfad zu verwenden.Merkmale
- 4-lagiges Rogers-4350B- und Isola-370HR-Evaluierungsboard
- Endeinkopplungs-HF-Steckverbinder von 3,5 mm
- Über den Kalibrierungspfad (unbestückt)
Applikationen
- Test instrumentation
- Military communications
Erforderliche Ausrüstung
- RF signal generator
- RF spectrum analyzer
- RF network analyzer
- 5V, 300mA power supply
Schaltplan
Resource
Veröffentlichungsdatum: 2020-10-27
| Aktualisiert: 2024-11-25
