Analog Devices Inc. ADL5309 Doppellogarithmische Wandler
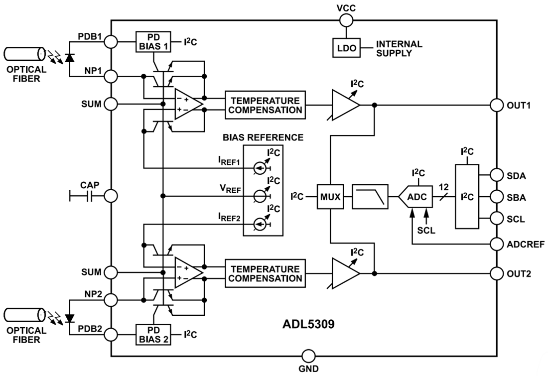
Die doppellogarithmischen Wandler ADL5309 von Analog Devices verfügen über duale logarithmische Transimpedanzverstärker, die für die Messung der optischen Signalleistung mit niedriger Frequenz und einem großen Dynamikbereich in Glasfasersystemen optimiert sind. Das Bauteil erzeugt hochpräzise, temperaturkompensierte Ausgangsspannungen, die proportional zum Logarithmus des Verhältnisses zwischen dem Eingangsstrom an den INP1- und INP2-Pins und den intern generierten Referenzströmen sind. Die logarithmische Neigung und der Schnittpunkt sind genau auf einen Nennwert von 200 mV/Decade bzw. 10 pA abgestimmt. Die logarithmischen Ausgänge niederohmiger OUT1 und OUT2 können verschiedene Analog-Digital-Wandler (ADCs) und andere Schaltungen ansteuern.Eine digitale Darstellung der OUT1- und OUT2-Ausgänge ist über die Inter-IC-Bus-Schnittstelle (I2C) verfügbar. Ein 14-Bit-ADC mit sukzessivem Approximationsregister (SAR), der über dieI2C-Schnittstellegesteuert wird, tastet die OUT1- und OUT2-Kanalausgänge und einen eingebauten digitalen Temperatursensor ab. Die adaptive Fotodioden-Vorspannung wird über die PDB1- und PDB2-Schnittstellen unterstützt. Die Fotodioden-Sperrspannung wird bei niedrigen Diodenströmen klein gehalten, um den Dunkelstrom zu minimieren. Bei höheren Eingangsströmen skaliert die Vorspannung linear mit dem Strom, um eine Nichtlinearität aufgrund der Fotodioden-Sättigung zu vermeiden. Der Anfangsvorspannungspegel und der Skalierungsfaktor bei höheren Strömen sind überI2Ckonfigurierbar.
Der ADL5309 von Analog Devices ist für den Betrieb bei einer Umgebungstemperatur von -40 °C bis +105 °C ausgelegt und wird in einem 2,04 mm × 1,64 mm kleinen, 20-poligen WLCSP-Gehäuse angeboten.
Merkmale
- Elektrischer Dynamikbereich von 188 dB und optischer Dynamikbereich von 94 dB
- Zweikanal-Stromeingänge für Messungen der direkten optischen Verstärkung
- Präzis getrimmte logarithmische Reaktion
- Logarithmische Neigung 200 mV/Decade
- Logarithmische Konformitätsfehler ±0,4 dB über Temperatur
- Offset getrimmt bei 70 °C zur Reduzierung des Dunkelstroms
- Integrierter LDO: 26 dB PSRR bei 60 Hz und 100 pA Eingangsstrom (VCC = 3,0 V)
- I2Ceinstellbar
- Fotodioden-Vorspannung
- Der Kompromiss zwischen Rauschen und Reaktionszeit bei niedrigen Eingangsströmen
- Integrierter 14-Bit-ADC
- Benötigt nur wenige externe Komponenten
- 20-poliges WLCSP, 2,04 mm × 1,64 mm
Applikationen
- Automatische Testausstattung
- Optische Leistungsüberwachung
- Maschinenautomatisierung
- Optische Module
Funktionales Blockdiagramm
