Analog Devices Inc. ADGM1304/ADGM1004 SP4T-MEMS-Schalter
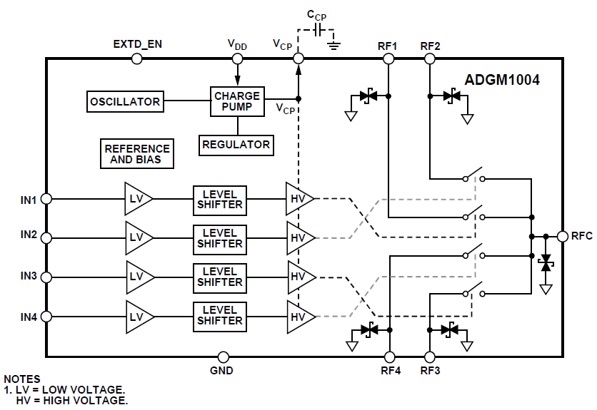
Analog Devices ADGM1304/ADGM1004 einpolige, vierstufige (SP4T) MEMS-Schalter verfügen über eine HF-MEMS-Schaltertechnologie. Durch diese hochentwickelte Technologie können die ADGM1304/ADGM1004 SP4T-MEMS-Schalter als Alternative für Relais eingesetzt werden, die 95 % kleiner, 30-mal schneller, 10-mal zuverlässiger ist und 10-mal weniger Strom verbraucht als herkömmliche elektromechanische Relais.Die ADGM1304 und ADGM1004 MEMS-Schalter verfügen über einen mikromechanischen Aufbau mit freitragender Strahlkonstruktion und hermetisch abgedichteten Schalterkontakten. Das Schaltelement besitzt einen hochgradig konditionierten und äußerst zuverlässigen Metall-Metall-Kontakt.Ein Standard-Logik-kompatibler, im Gehäuse integrierter Treiber-IC mit niedriger Spannung erzeugt die hohe Spannung, die für die interne elektrostatische Betätigung des Schalters erforderlich ist. Für eine maximale Flexibilität werden alle vier Schalter unabhängig voneinander gesteuert. Der ADGM1004 Schalter ist mit einer 2,5 kV HBM-ESD-Einstufung optimiert.
Diese hochlinearen Schalter mit niedriger Einfügungsdämpfung arbeiten bei 0 Hz/DC bis zu 14 GHz bzw. 13 GHz. Leistungsmerkmale umfassen: Schaltgeschwindigkeit von 30 µs, 3dB-Bandbreite von 13/11 GHz, 1,6 Ω Ron und 1,6 pF Coff, 36 dBm Belastbarkeit, Isolierung bei 2,5 GHz von 24 dB (typisch), ein Minimum von 1 Milliarde Betätigungen, Linearität von 69 dBm und Einschwingzeit von 30 µs.
Merkmale
- Uneingeschränkt funktionsfähig bis zu 0 Hz/DC
- −3 dB Bandbreite
- 11 GHz (typisch) für RF1, RF4 (ADGM1304)
- 14 GHz (typisch) für RF2, RF3 (ADGM1304)
- 13 GHz (typisch) für RF1, RF4 (ADGM1004)
- 10,8 GHz (typisch) für RF2, RF3 (ADGM1004)
- HF-Leistungsmerkmale
- Einfügungsdämpfung: 0,26 dB (typisch) bei 2,5 GHz (ADGM1304)
- Einfügungsdämpfung: 0,45 dB (typisch) bei 2,5 GHz (ADGM1004)
- Isolierung: 24 dB (typisch) bei 2,5 GHz
- Hohe Linearität, IIP3: 69 dBm (typisch)
- Hochfrequenz (HF) Nennleistung:
- 36 dBm (max.) (ADGM1304)
- 32 dBm (max.) (ADGM1004)
- Betätigungs-Lebensdauer: 1 Milliarde Zyklen (min.)
- Hermetisch abgedichtete Schalterkontakte
- Einschaltzeit: 30 μs (typisch)
- On-Widerstand:
- 1,6 Ω (typisch) (ADGM1304)
- 1,8 Ω (typisch) (ADGM1004)
- Ableitstrom im Aus-Zustand: 0,5 nA (max.)
- Versorgungs-Nennspannung: 3,1 V bis 3,3 V
- Integrierter Treiber beseitigt die Notwendigkeit für einen externen Treiber
- CMOS-/LVTTL-kompatibel
- Parallele Schnittstelle
- Eigenständig steuerbare Schalter
- IDD-Schlafmodus-Strom: 1 μA typischer Stromverbrauch
- ESD-Bewertung (elektrostatische Entladung) Human Body Model (HBM) (ADGM1004)
- 5 kV für RF1- bis RF4- sowie RFC-Pins
- 2,5 kV für alle anderen Pins
- 24-adriges LFCSP-Gehäuse
- 5 mm × 4 mm × 0,95 mm (ADGM1304)
- 5 mm × 4 mm × 1,45 mm (ADGM1004)
Applikationen
- Relaisersatz
- Automatische Testausstattung (ATE): HF-/Digital-/Misch-Signale
- Last-/Sonden-Boards: HF-/Digital-/Misch-Signale
- HF-Test- und Messgeräte
- Rekonfigurierbare Filter/Dämpfer
- Hochleistungs-HF-Schaltung
