Analog Devices Inc. ADF5709 Breitband-MMIC-VCO

Der Analog Devices Inc. ADF5709 VCO (spannungsgesteuerter Oszillator) mit Breitband-MMIC (integrierter monolithischer Mikrowellen-Schaltkreis) unterstützt einen Ausgangsfrequenzbereich von 9,85 GHz bis 20,5 GHz unter Beibehaltung eines Phasenrauschens von -83 dBc/Hz bei einem Offset von 100 kHz ohne subharmonische Töne. Der große Frequenzbereich und das niedrige Phasenrauschen dieses Bauteils ermöglichen Phasenregelkreis(PLL)-Lösungen für eine große Auswahl von Frequenzbändern und begrenzen die Notwendigkeit für mehrere Schmalband-VCOs. Die breite Frequenzabdeckung reduziert die Komplexität des Board-Designs und vereinfacht die Stückliste bei der Entwicklung von HF- und Mikrowellen-Applikationen.

Der ADF5709 VCO wird von einer einzelnen 5-V-Versorgung betrieben und verbraucht einen Versorgungsstrom von nur 70 mA, was zu einer minimalen Verlustleistung führt. Durch den geringen Stromverbrauch eignet sich dieses Bauteil hervorragend für Hochleistungsapplikationen mit begrenztem oder keinem Luftstrom. Die monolithische Bauweise des ADF5709 VCO ermöglicht eine optimale Ausgangsleistung und Rauscheigenschaften über Temperaturschwankungen.

Der ADF5709 VCO ist vollständig integriert verfügt über einen Resonator, ein negatives Widerstandsbauteil und eine Varaktordiode, wodurch die Anzahl der erforderlichen externen Komponenten und der Platzbedarf auf dem Board reduziert wird.

Die ADF5709 Breitband-MMIC-VCO von Analog Devices Inc. ist in einem winzigen RoHS-konformen Leadless-Chip-Carrier(LCC)-Keramikgehäuse von 3,90 mm x 3,90 mm untergebracht. Das Gehäuse enthält Durchkontaktierungen zum freiliegenden Pad, wodurch die thermischen Eigenschaften des Bauteils verbessert werden.

Merkmale

  • Großer Ausgangsfrequenzbereich (fOUT) von 9,85 GHz bis 20,5 GHz
  • Drift-Rate: 0,5 MHz/°C
  • Große Abstimm-Bandbreite
  • Geringes Offset-Einzelband-Phasenrauschen von -83 dBc/Hz bei 100 kHz 
  • Kein externer Widerstand notwendig
  • Typischer Versorgungsstrom von 70 mA bei VCC = 5 V
  • Betriebstemperaturbereich: -40° C bis +85° C
  • LCC24-Keramikgehäuse von 3,90 mm × 3,90 mm

Applikationen

  • Industrie- und Medizintechnik-Ausstattung
  • Prüf- und Messgeräte
  • Militärradar, elektronische Kriegsführung (EW) und elektronische Gegenmaßnahmen (ECMs)
  • Punkt-zu-Punkt- und Mehrpunkt-Funkgeräte
  • Sehr kleine Öffnungsanschlüsse (Very Small Aperture Terminals, VSATs)
  • Drahtlose Kommunikationsinfrastruktur

Pin-Bezeichnungen

Technische Zeichnung - Analog Devices Inc. ADF5709 Breitband-MMIC-VCO

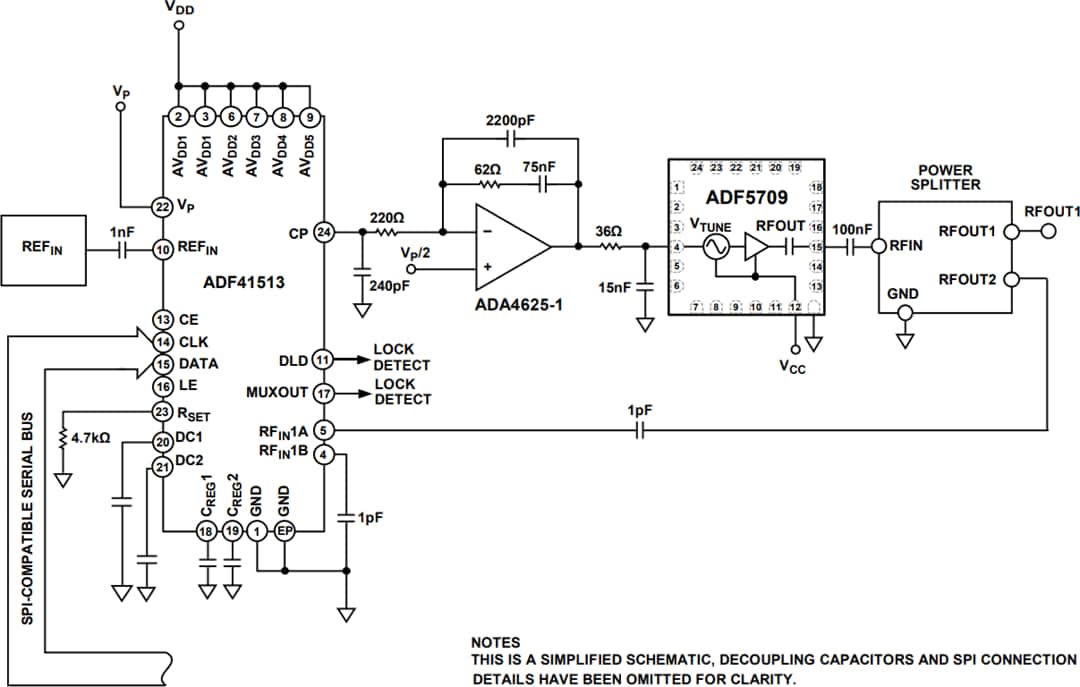
Typische Applikations-Schaltung

Applikations-Schaltungsdiagramm - Analog Devices Inc. ADF5709 Breitband-MMIC-VCO

Gehäuseabmessungen

Technische Zeichnung - Analog Devices Inc. ADF5709 Breitband-MMIC-VCO
Veröffentlichungsdatum: 2021-01-29 | Aktualisiert: 2022-03-11