Analog Devices Inc. ADA4805 Hochgeschwindigkeits- verstärker

Die Analog Devices ADA4805-1/ADS4805-2 Hochgeschwindigkeitsverstärker sind sehr schnelle Rail-to-Rail-Ausgangsverstärker mit Spannungsrückmeldung und einem außergewöhnlich geringen Ruhestrom von 500μA. Damit sind sie ideal für Datenumwandlungssysteme mit geringem Stromverbrauch und hoher Auflösung geeignet. Trotz des niedrigen Energiebedarfs bietet der ADA4805 hervorragende Leistungsmerkmale. Diese Verstärker bieten eine große Bandbreite von 105MHz bei einer Verstärkung von +1, eine hohe Anstiegsrate von 160V/μs sowie eine niedrige Eingangs-Offset-Spannung von max. 125μV. Der Abschalt-Pin ermöglicht eine weitere Verringerung des Ruhestroms auf 2,9μA. Für stromempfindliche Anwendungen bietet der Abschaltmodus eine sehr schnelle Einschaltzeit von 3μs. Dies ermöglicht dem Benutzer ein dynamisches Leistungsmanagement des Verstärkers durch Ausschalten des Verstärkers zwischen ADC-Abtastungen. Die ADA4805-1/ADA4805-2 arbeiten über einen breiten Bereich an Versorgungsspannungen von ±1,5V bis ±5V sowie mit Einzelversorgungen von 3V und 5V, und eignen sich somit ideal für extrem schnelle Instrumente mit geringem Energieverbrauch.

Merkmale

  • ADA4805-1 Features
  • Low input offset voltage: 125μV (maximum)
  • Low input offset voltage drift
    • 0.2μV/°C (typical)
    • 1.5μV/°C (maximum)
  • Ultralow supply current: 495μA/amplifier
  • Wide supply voltage range: 3V to 10V
  • High speed performance: −3dB bandwidth: 105MHz
  • Slew rate: 160V/μs
  • 0.1% settling time: 35ns
  • Rail-to-rail outputs
  • Input common-mode range: -VS −0.1V to +VS −1V
  • Low noise: 5.9nV/√Hz at 100kHz; 0.6pA/√Hz at 100kHz
  • Low distortion: −102dBc /−116dBc HD2/HD3 at 100kHz
  • Low input bias current: 470nA (typical)
  • Dynamic power scaling
  • High speed turn-on time: 3μs (maximum) fully settled
  • Small packaging: 6-lead SC70, 6-lead SOT-23
  • ADA4805-2 Features
  • Low input offset voltage: 125µV (maximum)
  • Low input offset voltage drift
    • 0.2µV/°C (typical)
    • 1.5µV/°C (maximum)
  • Ultralow supply current: 500µA/amplifier
  • Fully specified at VS = 3V, 5V, ±5V
  • High speed performance: −3 dB bandwidth: 105 MHz
  • Slew rate: 160V/µs
  • Settling time to 0.1%: 35ns
  • Rail-to-rail outputs
  • Input common-mode range: -VS −0.1V to +VS −1V
  • Low noise: 5.9nV/√Hz at 100 kHz; 0.6pA/√Hz at 100kHz
  • Low distortion: −102dBc /−126dBc HD2/HD3 at 100kHz
  • Low input bias current: 470nA (typical)
  • Dynamic power scaling
  • Turn on time: 3µs (maximum) fully settled
  • Small packaging: 6-lead SC70, 6-lead SOT-23, and 8-lead MSOP

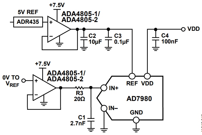
Typical Applications

Analog Devices Inc. ADA4805  Hochgeschwindigkeits- verstärker

Videos

Additional Resources

Can You Really Get ppm Accuracies from Op Amps?

There is a march toward 1ppm accurate systems, especially now that 1ppm linear ADCs are becoming common. This article presents op-amp accuracy limitations and how to choose the few op-amps that have a chance of 1 ppm accuracy.

Learn More

View Results ( 8 ) Page
Teilnummer Anzahl der Kanäle CMRR - Gleichtaktunterdrückungsverhältnis Ib - Eingangsruhestrom Vos - Eingangs-Offset-Spannung Verpackung/Gehäuse Ios - Eingangs-Offset-Strom PSRR - Versorgungsspannungsunterdrückungsverhältnis Datenblatt
ADA4805-1ARJZ-R7 1 Channel 103 dB 800 nA 13 uV SOT-23-6 2.1 nA 122 dB ADA4805-1ARJZ-R7 Datenblatt
ADA4805-1AKSZ-R7 1 Channel 103 dB 800 nA 13 uV SC-70-6 2.1 nA 122 dB ADA4805-1AKSZ-R7 Datenblatt
ADA4805-1ARJZ-R2 1 Channel 103 dB 800 nA 13 uV SOT-23-6 2.1 nA 122 dB ADA4805-1ARJZ-R2 Datenblatt
ADA4805-2TRMZ-EP 2 Channel 103 dB 800 nA 13 uV MSOP-8 2.1 nA 122 dB ADA4805-2TRMZ-EP Datenblatt
ADA4805-2ARMZ 2 Channel 103 dB 800 nA 13 uV MSOP-8 2.1 nA 122 dB ADA4805-2ARMZ Datenblatt
ADA4805-2ARMZ-R7 2 Channel 103 dB 800 nA 13 uV MSOP-8 2.1 nA 122 dB ADA4805-2ARMZ-R7 Datenblatt
ADA4805-1AKSZ-R2 1 Channel 103 dB 800 nA 13 uV SC-70-6 2.1 nA 122 dB ADA4805-1AKSZ-R2 Datenblatt
ADA4805-2ACPZ-R7 2 Channel 103 dB 800 nA 13 uV LFCSP-10 2.1 nA 122 dB ADA4805-2ACPZ-R7 Datenblatt
Veröffentlichungsdatum: 2015-01-22 | Aktualisiert: 2022-03-11