Analog Devices Inc. Analog Devices AD9144 16-Bit, Vierkanal-DAC
Der Analog Devices AD9144 Vierkanal-DAC ist ein 16-Bit Digital-Analog-Wandler mit großem dynamischen Bereich, der eine maximale Abtastrate von 2,8GSPS bietet und somit eine Mehrfach-Trägererzeugung bis an die Nyquist-Grenze ermöglicht. Die DAC-Ausgänge wurden für eine nahtlose Verbindung mit den ADRF672x analogen Quadrat-Modulatoren (AQMs) konstruiert. Eine optionale serielle 3- oder 4-Draht-Schnittstelle (SPI) ermöglicht die Programmierung/Rücklesbarkeit vieler interner Parameter. Der volle Ausgangsstrom kann über einen typ. Bereich von 13,9mA bis 27,0mA programmiert werden. Der AD9144 ist in einem kleinen LFCS-Gehäuse mit 88 Anschlüssen erhältlich und ist für die Drahtloskommunikation, Breitbandkommunikation, Sendediversität, Multiple Input/Multiple Output (MIMO), Mess- und automatische Testgeräte ideal.An optional 3-wire or 4-wire serial port interface (SPI) provides for programming / readback of many internal parameters. Full-scale output current can be programmed over a typical range of 13.9mA to 27.0mA. Available in an 88-lead LFCSP package, AD9144 is ideal for wireless communications, wideband communications, transmit diversity, multiple input / multiple output (MIMO), instrumentation, and automated test equipment.
Merkmale
- Supports input data rate >1GSPS
- Proprietary low spurious and distortion design
- 6-carrier GSM IMD = 77dBc at 75MHz IF
- SFDR = 82dBc at DC IF, -9dBFS
- Flexible 8-lane JESD204B interface
- Support dual DAC mode at 2.8GSPS
- Multiple chip synchronization
- Fixed latency
- Data generator latency compensation
- Selectable 1×, 2×, 4×, 8× interpolation filter
- Low power architecture
- Input signal power detection
- Emergency stop for downstream analog circuitry protection
- Transmit enable function allows extra power saving
- High performance, low noise PLL clock multiplier
- Digital inverse sinc filter
- Low power: 1.6W at 1.6GSPS, 1.7W at 2.0GSPS, full operating conditions
- 88-lead LFCSP with exposed pad
Applikationen
- Wireless communications
- 3G/4G W-CDMA base stations
- Wideband repeaters
- Software defined radios
- Instrumentation
- Automated test equipment
- Wideband communications
- Point-to-point
- Local multipoint distribution service (LMDS) and multichannel multipoint distribution service (MMDS)
- Transmit diversity, multiple input/multiple output (MIMO)
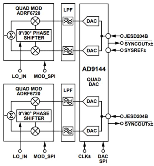
Typical Application Circuit
Veröffentlichungsdatum: 2014-11-12
| Aktualisiert: 2025-02-21
