Analog Devices Inc. AD8232-EVALZ Evaluierungsboard
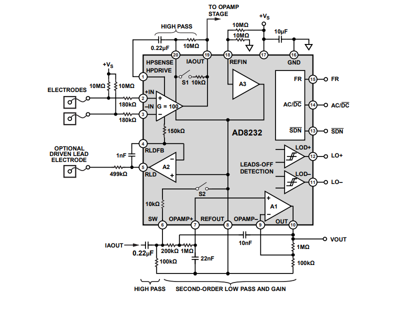
Das Analog Devices AD8232-EVALZ Evaluierungsboard ist zur Evaluierung des AD8232 Herzfrequenzmonitor-Frontends ausgelegt. Das Evaluierungsboard enthält einen AD8232, der mit allen erforderlichen Komponenten für die anfängliche Evaluierung von Fitness-Applikationen bestückt ist.Eingänge, Ausgänge, Stromversorgungen und Leitungen von Erkennungsanschlüssen werden für eine einfachere Konnektivität zu den Testpins geroutet. Schalter und Steckbrücken stehen zur Einstellung von Bias-Eingangsspannung, Abschaltung (SDN), schnelle Wiederherstellung (FR) sowie Verlusterkennung der AC/DC-Versorgung zur Verfügung.
Merkmale
- Einsatzbereites Frontend für Herzfrequenzmonitor (HRM)
- Wird mit zwei oder drei Elektrodenkonfigurationen betrieben
- Einfache Funktionsauswahl mit Schaltern
- Eine direkte Schnittstelle mit Datenerfassung und Analog-Digital-Wandlern (ADCs)
- Erlaubt verschiedene Schaltungskonfigurationen
Board-Standardkonfiguration
Veröffentlichungsdatum: 2019-08-09
| Aktualisiert: 2024-02-28
