Analog Devices Inc. AD7606C-18 Achtkanal-DAS mit 18-Bit-1-MS/s-ADC
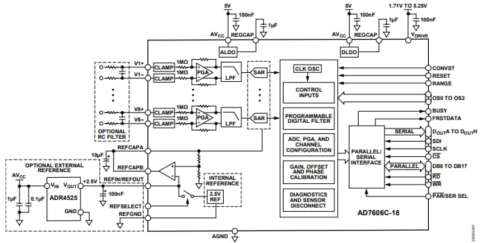
Das Analog Devices Inc. AD7606C-18 Achtkanal-DAS mit 18-Bit-1-MS/s-ADC ist ein simultan abtastendes 18-Bit-Analog-Digital-Datenerfassungssystem (DAS) mit acht Kanälen. Jeder Kanal verfügt über einen analogen Eingangsklemmenschutz, einen programmierbaren Gain-Verstärker (PGA) und einen Tiefpassfilter (LPF). Darüber hinaus verfügt der ADS7606C über einen Analog-Digital-Wandler (ADC) mit sukzessivem Approximationsregister (SAR). Der AD7606C-18 enthält einen flexiblen Digitalfilter, eine niedrige Drift, eine 2,5-V-Präzisionsreferenz, einen Referenzbuffer zum Antrieb des ADC und flexible parallele und serielle Schnittstellen.Merkmale
- 18-Bit-ADC mit 1 MS/s auf allen Kanälen
- Eingangspuffer mit einer analogen Eingangsimpedanz (RIN) von mindestens 1 MΩ
- Einzelne 5-V-Analog-Versorgung und 1,71 V bis 5,25 V VDRIVE
- Pro-Kanal-wählbare analoge Eingangsbereiche
- Bipolar, einendig: ±12,5 V, ±10 V, ±6,25 V, ±5 V, ±2,5 V
- Unipolar, einendig: 0 V bis 12,5 V, 0 V bis 10 V, 0 V bis 5 V
- Bipolar, Differential: ±20 V, ±12,5 V, ±10 V, ±5 V
- Zwei Bandbreitenoptionen: 25 kHz und 220 kHz, pro Kanal
- Flexibler Digitalfilter, Überabtastverhältnis von bis zu 256
- Betriebsbereich: -40 °C bis +125 °C
- Eingangs-Klemmschutz: ±21 V mit 6 kV ESD
- Pin-zu-Pin-kompatibel mit dem AD7606B, AD7608 und AD7609
- Leistungsfähigkeit
- 93 dB SRV
- 102 dB SRV, Überabtastung von 32
- -100 dB THD
- TUE = 0,05 % FSR (max.), externe Referenz
- Positive und negative FS-Fehlerdrift: ±1 ppm/°C
- Referenztemperaturkoeffizient: ±3 ppm/°C
Applikationen
- Überwachung der Stromleitungen
- Schutzrelais
- Mehrphasen-Motorsteuerung
- Messgeräte und Steuerungssysteme
- Datenerfassungssysteme
Blockdiagramm
Veröffentlichungsdatum: 2020-12-07
| Aktualisiert: 2025-02-13
