Analog Devices Inc. AD7386 16-Bit-Vierkanal-SAR-ADC mit 4 MS/s

Der Analog Devices Inc. AD7386 16-Bit-Vierkanal-Analog-Digital-Wandler (ADC) mit 4 MS/s und sukzessivem Annäherungsregister (SAR) wird mit einer Stromversorgung von 3 V bis 3,6 V betrieben.Dieser Dual-ADC mit simultaner Abtastung tastet einendige Eingabetypen auf der fallenden Flanke am CS-Eingang ab und wandelt sie um. Der AD7386 ADC verfügt über einen On-Chip-Sequenzer und integrierte Überabtastungsblöcke, die den Dynamikbereich verbessern und das Rauschen bei niedrigeren Bandbreiten reduzieren. Dieser ADC ist mithilfe der separaten Logikversorgung mit Schnittstellen von 1,8 V, 2,5 V und 3,3 V kompatibel. Der AD7386 wird in einem 16-Pin-LFCSP-Gehäuse geliefert und in einem Temperaturbereich von -40 °C bis +125 °C betrieben. Zu den typischen Applikationen gehören Motorsteuerungs-Positionsrückkopplung, Motorsteuerungs-Strommessung, Sonare, Stromqualität und Datenerfassungssysteme.

Merkmale

  • 16-Bit-SAR-Dual-ADC mit simultaner Abtastung
  • Einendige analoge Eingänge
  • Vierkanal mit 2:1-Multiplexern
  • Kanalsequenzer-Modus
  • Hohe Durchsatzrate von bis zu 4 MSPS
  • On-Chip-Überabtastungsfunktionen
  • SNR (typ.):
    • 87,5 dB, VREF = 3,3 V extern
    • 93 dB mit OSR = 8 VREF = 2,5 V intern
  • ±1,5 LSBs INL (typisch)
  • Boost-Funktionsauflösung
  • 2,5 V interne Referenz bei 10 ppm/°C (max.)
  • Alarmfunktion
  • Temperaturbereich: -40 °C bis +125 °C
  • 16-Pin-LFCSP, 3 mm × 3 mm

Applikationen

  • Motorsteuerungs-Positionsrückmeldung
  • Motorsteuerungs-Strommessung
  • Sonars
  • Stromqualität
  • Datenerfassungssysteme
  • Erbium-dotierte Faserverstärker(EDFA)-Applikationen
  • Inphase- und Quadraturdemodulation

Videos

Blockdiagramm

Blockdiagramm - Analog Devices Inc. AD7386 16-Bit-Vierkanal-SAR-ADC mit 4 MS/s

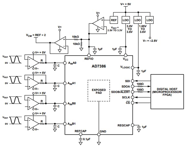
Applikations-Schaltung

Applikations-Schaltungsdiagramm - Analog Devices Inc. AD7386 16-Bit-Vierkanal-SAR-ADC mit 4 MS/s

Pin-Konfiguration

Schaltplan - Analog Devices Inc. AD7386 16-Bit-Vierkanal-SAR-ADC mit 4 MS/s
Veröffentlichungsdatum: 2019-10-16 | Aktualisiert: 2025-02-07