Analog Devices Inc. AD5753 Einkanal-Digital-Analog-Wandler (ADC)
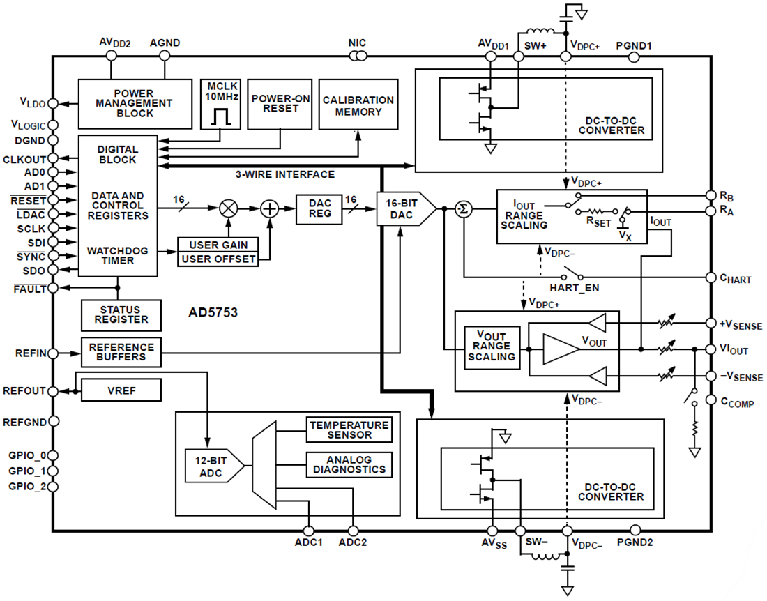
Der Analog Devices AD5753 Einkanal-Digital-Analog-Wandler (DAC) wird mit einem Stromversorgungsbereich von mindestens −33 V auf AVSS bis zu maximal +33 V auf AVDD1 betrieben. Dies wird mit einer maximalen Betriebsspannung von 60 V zwischen den beiden Schienen erzielt. Die dynamische On-Chip-Leistungssteuerung (DPC) reduziert die Verlustleistung des Gehäuses. Dies wird mithilfe eines DC/DC-Abwärtswandlers, der für eine geringstmögliche On-Chip-Verlustleistung optimiert ist, um die Spannung (VDPC+ und VDPC−) zu regeln. Diese Spannung wird von der Versorgungsspannung von ±5 V bis ±27 V an die VIOUT-Ausgangstreiberschaltung gesendet. Der CHART-Pin ermöglicht die Kopplung eines HART-Signals (Highway Addressable Remote Transducer®, HART) mit dem Stromausgang.Der AD5753 verwendet eine vielseitige, serielle 4-Draht-Peripherieschnittstelle (SPI), die mit Taktraten von bis zu 50 MHz betrieben wird. Die Schnittstelle ist mit standardmäßigen SPI-, QSPI™-, MICROWIRE™- und Digital-Signalprozessor(DSP)-Schnittstellen sowie Mikrocontroller-Schnittstellenstandards kompatibel. Die Schnittstelle verfügt außerdem über eine optionale zyklische SPI-Redundanzprüfung (CRC) und einen Watchdog-Timer (WDT). Der AD5753 bietet verbesserte Diagnosefunktionen gegenüber früheren Versionen von ähnlichen DACs, wie z. B. Ausgangsstromüberwachung und Diagnosefunktionen für einen integrierten 12-Bit-Analog-Digital-Wandler (ADC). Für zusätzliche Robustheit sorgt die Aufnahme eines Leitungsschutzes an den VIOUT-, +VSENSE- und −VSENSE-Pins.
Merkmale
- 16-Bit-Auflösung und Monotonie
- Positive und negative DPC für das Wärmemanagement
- Strom- oder Spannungsausgang in einem einzigen Anschluss verfügbar
- Stromausgangsbereiche: 0 mA bis 20 mA, 4 mA bis 20 mA, 0 mA bis 24 mA, ±20 mA, ±24 mA und −1 mA bis +22 mA
- Spannungsausgangsbereiche (mit 20 % über dem Bereich): 0 V bis 5 V, 0 V bis 10 V, ±5 V und ±10 V
- Benutzerprogrammierbares Offset und Gain
- Erweiterte On-Chip-Diagnosefunktionen, einschließlich eines 12-Bit-ADCs
- 2 externe ADC-Eingangspins
- On-Chip-Referenz
- Robuste Architektur, einschließlich Ausgangsfehlerschutz
- Temperaturbereich: -40 °C bis +115 °C
- 40-Pin-LFCSP-Gehäuse von 6 mm x 6 mm
Applikationen
- Prozesssteuerung
- Betätigersteuerung
- Kanal-isolierte analoge Ausgänge
- Programmierbare Logik-Controller(PLC)- und verteilte Steuerungssystem(DCS)-Applikationen
- HART-Netzwerkkonnektivität
Funktionales Blockdiagramm
