Analog Devices Inc. AD5204 und AD5206 Digitalpotentiometer
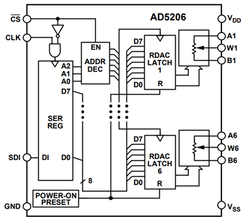
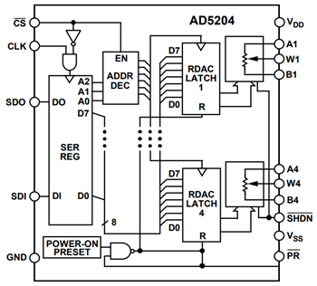
Analog Devices Inc. AD5204 (4-Kanal) und AD5206 (6-Kanal) Digitalpotentiometer sind digital gesteuerte variable 256-Positions-Widerstandsbauteile. Potentiometer sind Widerstände mit drei Anschlüssen und Schiebe- oder Drehkontakte, die einen anpassbaren Spannungsteiler bilden. Wenn zwei Anschlüsse verwendet werden (ein Ende und den Schleifer) agiert der Potentiometer als variabler Widerstand. Alle Kanäle der AD5204/AD5206 Bauteile enthalten einen Festwiderstand mit einem Schleiferkontakt, der auf den festen Widerstandswert an einem Punkt zugreift, der durch den auf dem SPI-kompatiblen seriellen Eingangsregister geladenen Digitalcode festgelegt wird. Die Bauteile werden als Ersatz für mechanische Potentiometer; als programmierbare Filter, Verzögerungen und Zeitkonstanten; und für die Leitungsimpedanz-Abstimmung verwendet. Die Bauteile sind für eine PCB-Montage ausgelegt.Merkmale
- 256 Positionen
- Anschlusswiderstand von 10 kΩ, 50 kΩ, 100 kΩ
- SPI-kompatibler, serieller 3-Draht-Dateneingang
- +2,7 V bis +5,5 V Einzelversorgungsbetrieb; ±2,7 V Dual-Versorgung
- 700 PPM (Teile pro Million)/°C Temperaturkoeffizient
- 12 uA Betriebsversorgungsstrom
- Betriebstemperaturbereich: -40° C bis +85° C
Applikationen
- Ersatz für mechanischen Potentiometer
- Messgeräte: Gain-, Offset-Einstellung
- Programmierbare Spannungs-zu-Strom-Umwandlung
- Programmierbare Filter, Verzögerungen, Zeitkonstanten
- Leitungsimpedanz-Zuordnung
Veröffentlichungsdatum: 2019-06-26
| Aktualisiert: 2024-03-19
