Allegro MicroSystems A4931 Three-Phase DC Motor Pre-Driver

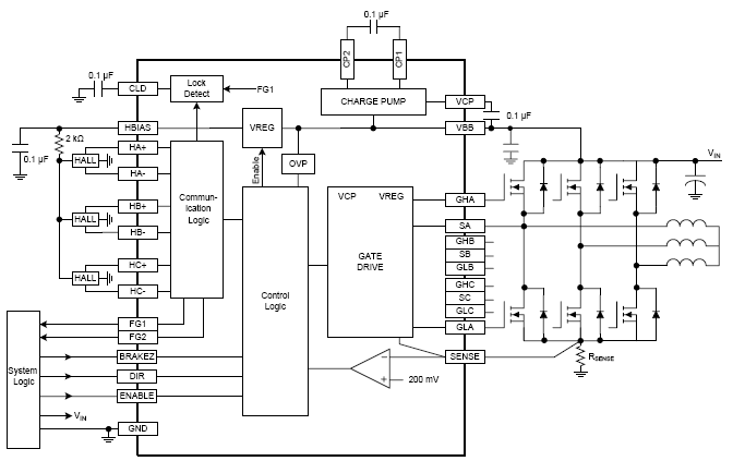
Allegro MicroSystems A4931 Three-Phase DC Motor Pre-Driver can drive a wide range of N-channel power MOSFETs and supports motor supply voltage up to 30V. The A4931 pre-driver features fixed off-time pulse-width modulation (PWM) current control for limiting inrush current, thermal shutdown, locked-rotor protection with adjustable delay, overvoltage monitor, and synchronous rectification. The internal synchronous rectification reduces power dissipation by turning on the appropriate MOSFETs during current decay, shortening the body diode with the low RDS(on) MOSFET. Synchronous rectification is disabled by the overvoltage protection when the motor pumps the supply voltage beyond the overvoltage threshold during current recirculation. This pre-driver offers direction, enable, and brake inputs that can control current using either phase or enable chopping, and the logic outputs FG1 and FG2 can be used to measure motor rotation accurately. Allegro MicroSystems A4931 Three-Phase DC Motor Pre-Driver is available in a 5mm x 5mm, 28-terminal QFN package with an exposed thermal pad.

Features

  • Drives six N-channel MOSFETs
  • Synchronous rectification for low-power dissipation
  • Internal UVLO and thermal shutdown circuitry
  • Hall element inputs
  • PWM current limiting
  • Dead-time protection
  • FG outputs
  • Standby mode
  • Lock detect protection
  • Overvoltage protection

Specifications

  • 5mm x 5mm, 28-terminal QFN package
  • 100% matte-tin lead frame plating
  • 38V load supply voltage
  • -20°C to +105°C operating temperature range

Typical Application

Allegro MicroSystems A4931 Three-Phase DC Motor Pre-Driver

Schematic

Allegro MicroSystems A4931 Three-Phase DC Motor Pre-Driver
Veröffentlichungsdatum: 2023-05-16 | Aktualisiert: 2023-07-17