ABLIC S-19315 LDO Voltage Regulators

ABLIC S-19315 LDO Voltage Regulators are developed using high-withstand voltage CMOS process technology featuring a reset function. These voltage regulators offer a "thermal simulation service" that supports the thermal design in conditions when the power management ICs are in use. The S-19315 LDO regulators include the FIT rate calculated based on actual customer usage conditions to support customer functional safety design. These voltage regulators operate within a -40°C to +105°C temperature range and a 3V to 36V input voltage range. Typical applications include constant-voltage power supplies, reset circuits for automotive electric components, and power supplies and reset circuits for low-current battery-powered devices.

Features

  • Input and output capacitors
  • Built-in overcurrent protection circuit
  • Built-in thermal shutdown circuit
  • Built-in discharge shunt circuit
  • Lead-free (Sn 100%) and halogen-free
  • AEC-Q100 qualified
  • N-channel open-drain output form
  • SOT-89-5, HTMSOP-8, and SOT-23-5 package options

Applications

  • Constant-voltage power supplies and reset circuits for automotive electric components
  • Power supplies and reset circuits for low-current battery-powered devices

Specifications

  • Regulator block:
    • 1V to 5.3V output voltage range
    • 3V to 36V input voltage range
    • 240mV typical dropout voltage
    • 40mA output current
  • Detector block:
    • 3V to 11.3V detection voltage range
    • 3V to 36V operation voltage range
    • ±2.0% detection voltage accuracy
  • -40°C to +105°C operating temperature range
  • 2μA current consumption during operation
  • 0.5μA current consumption during detector detection

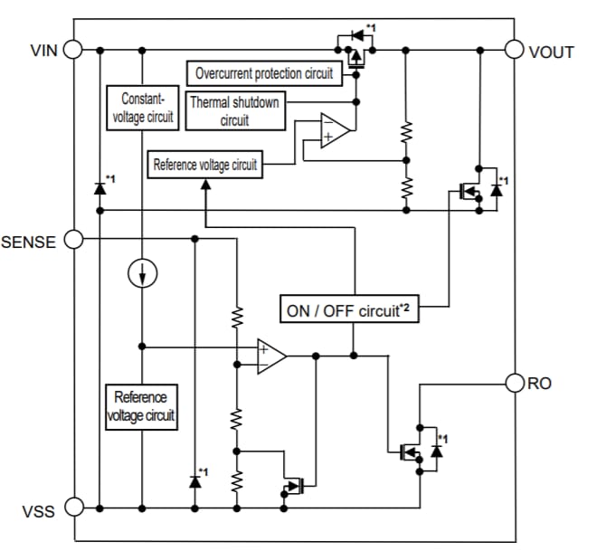
Block Diagram

Block Diagram - ABLIC S-19315 LDO Voltage Regulators
Veröffentlichungsdatum: 2021-03-22 | Aktualisiert: 2025-01-20